Menu
×
   ❮     
HTML CSS JAVASCRIPT SQL PYTHON JAVA PHP HOW TO W3.CSS C C++ C# BOOTSTRAP REACT MYSQL JQUERY EXCEL XML DJANGO NUMPY PANDAS NODEJS DSA TYPESCRIPT ANGULAR ANGULARJS GIT POSTGRESQL MONGODB ASP AI R GO KOTLIN SWIFT SASS VUE GEN AI SCIPY AWS CYBERSECURITY DATA SCIENCE INTRO TO PROGRAMMING INTRO TO HTML & CSS BASH RUST TOOLS

Poisson Distribution


Poisson Distribution

Poisson Distribution is a Discrete Distribution.

It estimates how many times an event can happen in a specified time. e.g. If someone eats twice a day what is the probability he will eat thrice?

It has two parameters:

lam - rate or known number of occurrences e.g. 2 for above problem.

size - The shape of the returned array.

Example

Generate a random 1x10 distribution for occurrence 2:

from numpy import random

x = random.poisson(lam=2, size=10)

print(x)
Try it Yourself »

Visualization of Poisson Distribution

Example

from numpy import random
import matplotlib.pyplot as plt
import seaborn as sns

sns.displot(random.poisson(lam=2, size=1000))

plt.show()

Result

Try it Yourself »


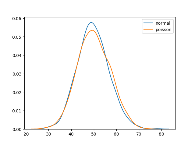
Difference Between Normal and Poisson Distribution

Normal distribution is continuous whereas poisson is discrete.

But we can see that similar to binomial for a large enough poisson distribution it will become similar to normal distribution with certain std dev and mean.

Example

from numpy import random
import matplotlib.pyplot as plt
import seaborn as sns

data = {
  "normal": random.normal(loc=50, scale=7, size=1000),
  "poisson": random.poisson(lam=50, size=1000)
}

sns.displot(data, kind="kde")

plt.show()

Result

Try it Yourself »

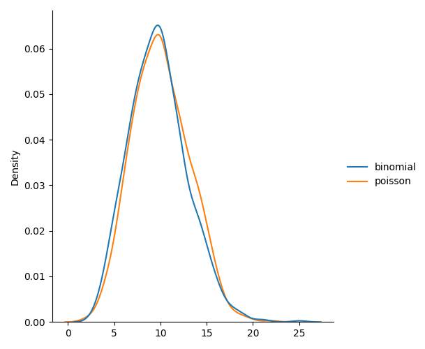
Difference Between Binomial and Poisson Distribution

Binomial distribution only has two possible outcomes, whereas poisson distribution can have unlimited possible outcomes.

But for very large n and near-zero p binomial distribution is near identical to poisson distribution such that n * p is nearly equal to lam.

Example

from numpy import random
import matplotlib.pyplot as plt
import seaborn as sns

data = {
  "binomial": random.binomial(n=1000, p=0.01, size=1000),
  "poisson": random.poisson(lam=10, size=1000)
}

sns.displot(data, kind="kde")

plt.show()

Result

Try it Yourself »


×

Contact Sales

If you want to use W3Schools services as an educational institution, team or enterprise, send us an e-mail:
[email protected]

Report Error

If you want to report an error, or if you want to make a suggestion, send us an e-mail:
[email protected]

W3Schools is optimized for learning and training. Examples might be simplified to improve reading and learning. Tutorials, references, and examples are constantly reviewed to avoid errors, but we cannot warrant full correctness of all content. While using W3Schools, you agree to have read and accepted our terms of use, cookies and privacy policy.

Copyright 1999-2026 by Refsnes Data. All Rights Reserved. W3Schools is Powered by W3.CSS.

-->