Exponential Distribution
Exponential Distribution
Exponential distribution is used for describing time till next event e.g. failure/success etc.
It has two parameters:
scale - inverse of rate ( see lam in poisson distribution ) defaults to 1.0.
size - The shape of the returned array.
Example
Draw out a sample for exponential distribution with 2.0 scale with 2x3 size:
from numpy import random
x = random.exponential(scale=2, size=(2, 3))
print(x)
Try it Yourself »
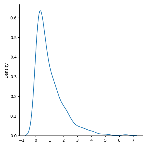
Visualization of Exponential Distribution
Example
from numpy import random
import matplotlib.pyplot as plt
import seaborn as sns
sns.displot(random.exponential(size=1000), kind="kde")
plt.show()
Result

Relation Between Poisson and Exponential Distribution
Poisson distribution deals with number of occurences of an event in a time period whereas exponential distribution deals with the time between these events.